

絲芭傳媒今日以"最後通牒"形式指控藝人鞠婧禕及關聯人塗某某涉嫌"嚴重經濟犯罪",宣稱將向監管部門實名舉報,將雙方持續兩年的合約糾紛推向刑事指控層麵。
絲芭在今日聲明中指鞠婧禕及其工作室存在"編造謊言""誤導粉絲""利用水軍網暴公司"等行為,要求其"立即收手",否則將以"長期掌握的證據"公開舉報其"嚴重經濟犯罪",但未明確罪名細節。
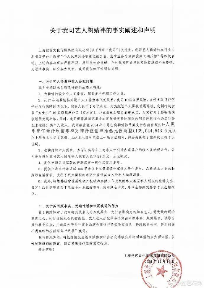
"關聯人塗某某"被網友推測為攝影師塗鬆澤,但塗本人已否認。

絲芭在2018年補充協議將全領域經紀權延至2033年,並出具兩份單方筆跡鑒定報告稱簽名真實。
2024年6月絲芭主動洽談續約的對話記錄,被鞠方作為"未簽續約協議"的關鍵佐證。
絲芭公布十年支付鞠婧禕稅前1.39億元(含《芸汐傳》1.6億投資),強調提供房車、公寓及報銷私人開銷。

鞠婧禕方反駁,原合約已於2024年6月自然到期,法院兩次司法鑒定(2025年2月、9月)均顯示"無法判斷補充協議簽名為本人所寫"。
鞠婧禕方麵駁斥1.39億含工作室運營成本,實際分成僅15%-20%(行業頭部通常30%-50%),並指控絲芭通過"雙重合同"隱瞞真實收入。
前助理揭露"報銷私人費用"實為工資抵扣,絲芭還拖欠合作方費用(如發型師薪資)。 絲芭昨日補充聲明強調公開收入已完稅,但稱"藝人其他未申報收入與公司無關",被指引導稅務核查。

鞠婧禕目前有《月鱗綺紀》(郭敬明執導)等4部劇集若涉合約糾紛,可能麵臨播映風險。郭敬明被曝昨日淩晨頻繁上線,顯擔憂情緒。

2025年絲芭被起訴25次,官司排至2026年,多名前藝人(黃婷婷、趙嘉敏等)控訴其"壓榨分成";公司2025年7月被凍結1.2億股權,劇場收入暴跌42%,被內部員工曝"瀕臨倒閉"。

律師指出若絲芭掌握犯罪證據卻未舉報,可能涉嫌包庇;"擇日公開"表述被質疑違背《刑事訴訟法》線索及時移送義務。
多數網友呼籲"交由法律裁決",質疑絲芭用"稅務暗示"轉移偽造簽名爭議,還有網友炮轟絲芭傳媒真是得不到就毀滅啊!
