https://mp.weixin.qq.com/s/vbgnBh-EoZAR3SrwxK8dBg
中國最高領導人,就傻(三)字,為啥不寫出來呢?哪位牛人能給講講?




澤連斯基希望與中國最高領導人會晤,盧卡申科將先實現此心願……
烏克蘭總統澤連斯基直言,烏克蘭希望與中國進行接觸,這有利於烏克蘭,還有全球的安全。
在俄烏衝突一周年記者會上,在回答鳳凰衛視記者提問時,烏克蘭總統澤連斯基直言,烏克蘭希望與中國進行接觸,這有利於烏克蘭,還有全球的安全。
俄烏衝突一周年之際,烏克蘭總統澤連斯基出席記者會
澤連斯基甚至直接呼出了中國最高領導人的姓名。對於並不掌握漢語的他來說,能夠相當流暢地說出中國最高領導人的名字,確實不容易。
在笑飲看來,這大概率可以得出這樣的結論——烏克蘭非常重視在俄烏衝突期間,中國的態度。
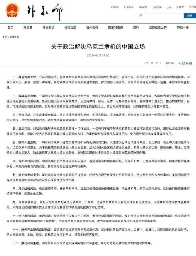
2月24日,中國外交部網站發表《關於政治解決烏克蘭危機的中國立場》。毫不誇張地說,舉世矚目。其中當然也包括烏克蘭方麵。
《關於政治解決烏克蘭危機的中國立場》 圖:外交部網站截屏在中國發出《關於政治解決烏克蘭危機的中國立場》之前,烏克蘭外交部長庫列巴已經宣稱,一旦收到中方文本,一定要仔細研究。值得一說的是,庫列巴說這話的場合。他是在與歐盟代表博雷利和北約秘書長斯托爾滕貝格共同出席新聞發布會時所言。換言之,烏克蘭方麵將自己的意思表示說給了歐盟聽,更說給了北約聽。
庫列巴、斯托爾滕貝格、博雷利(從左至右)出席聯合記者會至於北約方麵,在笑飲看來,當然也是相當重視中國方麵這份立場文件的。2月25日,中國國防部對外披露,2月16日至25日,國防部派團赴匈牙利、德國、歐盟和北約總部舉行機製性對話磋商。按照國防部所披露的內容來看,中方與歐洲各方所談內容,大致是就發展雙邊防務關係進行商討,但也“圍繞共同關心的國際和地區安全問題深入交換意見”。如此看來,顯然,中方的意思表示,也被歐盟、北約所仔細了解了。看上去,談得還不錯。起碼,“增進了雙方了解和互信”。言歸正傳。澤連斯基說得也挺明白的,“我們與中國有大量貿易往來。我們非常關心與我們維持正常經濟關係的國家”。他還誇中國:“據我所知,中國曆來尊重主權完整,這意味著中國要盡最大努力確保俄羅斯撤出我們的領土,因為這是尊重領土完整和主權的體現。”澤連斯基還反問提問的記者:“我認為,現在活著的人不該被殺,平民不該被殺,你同意嗎?”
顯然,澤連斯基大概率已經看到了中方所提立場文件。他甚至稱,“核電站不能被占領,這對全世界是一種破壞”。中方文件中確實提到過核安全,但並非一五一十如澤連斯基所解讀的那樣。譬如有關核電站,中方提到的是——反對武裝攻擊核電站等和平設施。
值得注意的是,烏克蘭周邊一些國家的表態。在俄烏衝突之後,烏克蘭周邊國家的立場似乎是有所不同的。譬如白俄羅斯方麵,因為俄羅斯與之一體化進程的推進,使得其站在兩難境地。
在中方提出立場文件以後,白俄羅斯總統盧卡申科立即表態,這是中方“不尋常的一步”。2月25日,中國外交部發言人華春瑩對外披露,盧卡申科將於2月28日至3月2日對中國進行國事訪問。必須注意到這一訪問的時長不短。這說明盧卡申科將有更多機會在中國會晤更多人,並更多走走看看,以及在俄烏衝突走向俄烏和平的道路上,尋覓到更多藥方。值得一觀的還有波蘭總統安傑伊·杜達。實話說,在俄烏衝突發生後,波蘭是力挺烏克蘭澤連斯基當局的。其強硬態度,比西歐諸如法德等國有過之而無不及。如今,杜達卻明言——
西方媒體也聚焦中方立場文件。半島電視台評價稱,中方“提出了通往和平的道路”,英國《衛報》則認為中國“加強了對俄烏衝突的參與”。
半島電視台網站報道截屏
俄烏衝突的起因是北約違背當初諾言一再東擴。本來,像俄羅斯這樣的大國,完全可以在談判桌上擺明自己的合理訴求。美國也好,北約也罷,更該聽一聽俄羅斯同事說些什麽,並給予恰當的回應。可有關北約東擴問題等等,哪怕美俄總統會晤,也曾完全無法解決。
當地時間2021年6月16日,瑞士日內瓦,俄美首腦峰會舉行,俄羅斯總統普京和美國總統拜登舉行會晤然而,雙方都該明白,通過軍事手段得不到的東西,在談判桌上難道就能夠得到嗎?還是要從本質上探求俄烏衝突的緣起。梳理俄烏衝突本身的曆史經緯和現實中的大國博弈,同時,俄烏雙方都該明白,自己與對方是斯拉夫兄弟。哪怕澤連斯基要更改東正教聖誕節的日期,他還不是照樣在美國總統拜登訪問基輔時,陪著去了東正教修道院?換言之,俄羅斯與烏克蘭之間,是否該化幹戈為玉帛?烏克蘭與北約之間是否該少一點互相利用?這都是目前急需破解的課題。在笑飲看來,澤連斯基希望與中國最高領導人會晤,這意味著什麽?起碼意味著他認為俄烏衝突未必不能政治解決。盡管烏克蘭國內立法,不再將普京視為可能的談判對象,可俄烏一旦有得談,一切終究會好起來!澤連斯基不該不知也!