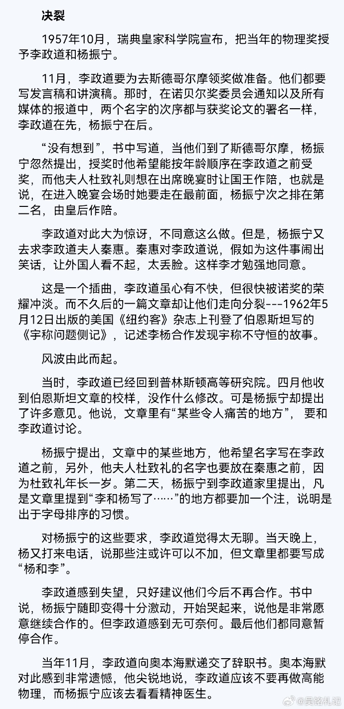
關於李政道與楊振寧的恩怨,截圖來自2009年《瞭望東方周刊》刊登的文章

關於李政道與楊振寧的恩怨,截圖來自2009年《瞭望東方周刊》刊登的文章,逝者已矣,僅供參考。
 
這篇報道主要依據《諾貝爾獎中華風雲——李政道傳》,該書作者是季羨林之子季承。

2009 年《東方展望周刊》的一篇中文文章截圖詳細介紹了物理學家李宗道和楊振寧之間的個人和職業衝突,包括提及他們的諾貝爾獎、合作和家庭糾紛,並提到了傳記作家季誠和朝鮮戰爭等曆史事件。 

 

 這其實很符合華夏民族的民族性,即內鬥和文人相輕,知識分子更是精致的利己主義者,所以被稱作“一盤散沙”。

 

所有跟帖: 

所以我說“無論誰是誰非,都已經整成了一個笑話”。。。看最後一句話,兩個人都有問題了 -L- 給 L 發送悄悄話 (0 bytes) () 10/24/2025 postreply 17:15:08

如果真如文中所說,當年已經成了笑話 -Uusequery- 給 Uusequery 發送悄悄話 (0 bytes) () 10/24/2025 postreply 17:22:18

不覺得是笑話,是人之常情。 -voiceofme- 給 voiceofme 發送悄悄話 voiceofme 的博客首頁 (0 bytes) () 10/24/2025 postreply 17:59:55

見仁見智吧。 -Uusequery- 給 Uusequery 發送悄悄話 (0 bytes) () 10/24/2025 postreply 18:21:43

現在諾貝爾官網上都說1957年獎給了楊和李,和1957年的說法相反,不知道是什麽原因。 -voiceofme- 給 voiceofme 發送悄悄話 voiceofme 的博客首頁 (0 bytes) () 10/24/2025 postreply 17:28:42

請您先登陸,再發跟帖!